In PCB design, sometimes we will encounter some single-sided boards, that is, the usual single-sided boards. In this type of board, only one-sided wiring can be done, so jumpers have to be used. Of course, in complex boards, problems that can be solved with jumpers are basically not a problem.
Next, let’s talk about how to set jumpers~
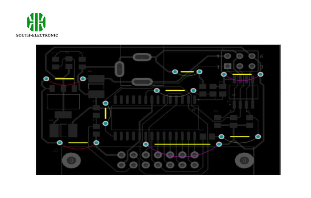
As shown in the figure below, this is a board with routing on one side implemented by the jumper designer.

Requirements for setting jumpers
-
The component type to be set as a jumper.
-
The jumper IDs of both pads in the jumper wire component are set to the same non-zero value. Note: Once the component type and pad jumper properties are set, the component will behave as a jumper.
How to use jumpers
After completing the above steps, at this stage, there is no automatic network inheritance; after placing a jumper in the work area, you need to manually set the net properties of one of the pads in the pad dialog box.
Note: If the component is defined as a jumper, the other pad will automatically inherit the same net name.

Display of jumpers
In later versions of AD, the "View" menu includes a new Jumper submenu that allows control over the display of jumper components. A submenu is added to the Netlist pop-up menu (n shortcut) including options for controlling the display of jumper connection lines.
Note: A new query keyword Is Jumper Component has been added for filtering and rule definition

Create a jumper footprint in the PCB library
First create a footprint. Typically, jumpers are designed with predefined lengths, such as in 0.1 inch (100 millisecond) increments. As mentioned earlier, there are two conditions that need to be met:
- The two pads in the jumper must be set to the same, non-zero jumper ID. Note: Whether the pads in all jumper footprints used in the motherboard design have the same jumper ID value.
- The jumper component must have its type set to jumper. This option can only be set after placing the Footprint into the PCB workspace. It cannot be set in the PCB Library Editor.
The following figure is a simple jumper with a length of 200 mils:

Create schematic jumper components
- Create a single jumper component and add all the different length jumper schematics you need.
- Create a separate jumper component for each different length jumper.

Once the symbol is created, take care to:
A. Set the default designator, in this case ?
B. Set the component type to Jumper
C. Add the various jumper footprints to the Model List, as shown above
D. Define other component properties required, such as a description and any required component parameters.
Once you have designed your jumpers, it is time to put some of them on the schematic.
At this stage you may not know how many jumpers you will need, but the extras can be easily deleted. They are on the schematic, so make sure they go in BOOM. See below:

Location and use of jumpers on the PCB
Once step five is complete, when Design » Update PCB, all jumpers will be placed into the PCB workspace using the default footprint to show the right side of the board shape;
The image below shows an almost fully routed pcb, note the remaining connection lines showing where routing is not complete.

This board is mostly wired up, there are still a few connections that can’t be completed because there are no paths available in this single-sided design. To complete them, a Jumper Component will be used.
To complete the connections with jumper wires:
- Drag the Jumper Component into position on the board. If it’s not long enough, press the Tab key while moving the jumper, or after double-clicking it, double-click the Component dialog.
- In the Footprint Name field of the Component dialog, type the desired footprint name, or click the button and select the desired footprint.
- To make it easier to include the jumper in the BOM, enter a suitable identifying string in the Comment field of the Component dialog. In the image below, the Footprint Name has been copied and pasted into the Comment field, as it describes the length of the jumper.

- Place the jumper in the desired location.
- Double-click to edit one of the pads and select the desired net name from the Net drop-down list. The other pad in the jumper will automatically be assigned the same net name.
- Once all jumpers are placed, remove any unused jumpers from the board.
- Now run the Design » Update Schematic command to push the footprint and annotation changes back to the schematic.
- The last step is to remove all unused jumper components from the schematic.
